再升科技实控人减持迷局揭秘,四连板前高价套现,无缝衔接转让疑云
再升科技实控人通过减持转让股份,成功实现4.8亿变现迷局,在四连板前,实控人进行无缝衔接的减持和签约,引发市场关注,这一行为背后可能涉及公司未来发展、资本运作等方面的问题,需要进一步观察和解析。
高性能隔音保温材料,来源官网
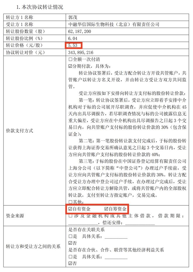
12月10日晚,再升科技(603601.SH)发布《简式权益变动报告书》,公司实控人郭茂及其一致行动人的持股比例从33.34%降至27.3%。这意味着,公司前日刚公告的实控人向中融华信国际生物科技(北京)有限责任公司(下称“中融华信”)协议转让6.04%股份一事,程序上仅待上交所合规性确认后即可过户。
这是郭茂近两个月推进的第二轮大额变现,距离其减持套现1.37亿仅结束10天。连同协议转让总价款3.43亿,两笔操作合计将变现4.8亿。对于目的,公司均提及郭茂“自身资金需求”。
在既无股票质押变现压力,上市公司也无大额支出需资金支持的背景下,郭茂此番接连大额变现已引发市场疑问。而变现时机和接盘方实力,进一步加重了这种疑虑。
时机上,这轮密集变现恰好在一笔关联收购终止后无缝启动,此前市场围绕“实控人是否为帮老同事解困而推进高溢价收购”的质疑尚未完全消退,此外,这次协议转让恰逢四连板异动,但折价超过20.55%;接盘方方面,中融华信近年营收持续为0,资产规模仅千万级别,其资金实力能否匹配3.43亿转让款,让市场倍感困惑。
关联收购折戟后,无缝启动两轮大额变现
2025年8月,再升科技筹划收购四川迈科隆真空新材料有限公司(下称“迈科隆”)49%股权,拟通过委托表决权实现控股,交易对价2.3亿,增值率高达346%。
市场关注的焦点集中在两点,其一,迈科隆2025年已现业绩现下滑迹象,但再升科技仍选择以收益法评估结果推进高溢价收购;其二,郭茂与迈科隆的两位主要股东关系匪浅,与实控人杨兴志早年间在同一企业共事,后续还共同卷入苏州维艾普新材料股份有限公司(下称“维艾普新”)的并购交易纠纷。而再升科技发起对迈科隆的收购时,杨兴志正因这起纠纷身负2.4亿债务,已僵持6年,所持股份全部处于司法冻结状态。此外,迈科隆的第二大股东是郭茂的姐姐郭彦。
“帮老同事解困”的相关质疑也由此而生。不过,这笔关联交易最终因“受客观因素影响”于年9月18日宣告终止。郭茂的减持计划,正是在该交易终止10天后披露。
减持(10月29-11月28日)刚结束仅十天,郭茂便紧接着筹划这次协议转让:12月8日,郭茂与中融华信签订股份转让协议,中融华信拟3.43亿受让郭茂6.04%股份,并承诺过户后12个月内不减持。![]()
AI制图
中融华信成立于2008年,该公司2024年和2025年1-9月营收收入均为0,截至今年9月30日,资产总额仅1809万元。值得注意的是,截至2024年末,中融华信的净资产仅485万元,在无营收支撑的情况下,2025年其为数不多的净资产增长,大概率来自股东今年的突击实缴。![]()
中融化信财务数据
从公开信息来看,中融华信和其实控人张晓伟均颇为神秘。天眼查显示,中融华信此前投资过的邯郸融信房地产开发有限公司、山东岱航能源科技有限公司,目前均已注销。而张晓伟的相关公开信息也十分有限,市场难以通过现有信息了解其具体背景。
中融华信此次收购的资金来源于自有资金及自筹资金。以其现有实力,能否匹配3.43亿的转让款规模,让市场对这笔协议转让的合理性产生疑问。
对于交易目的,再升科技表示,是郭茂为优化公司股权结构,引入认可公司长期价值和看好未来发展的新投资者,同时也为满足自身资金需求作出的决策。公开信息显示,郭茂目前所持上市公司股份无任何质押,再升科技亦是其核心资产。
“暂无订单在手”的蹊跷异动
再升科技自12月5日起启动快速上涨行情,截至12月10日收盘,报6.96元/股,期间斩获三连板,短短4个交易日区间涨幅超33%。这波行情的核心驱动力源于商业航天题材的持续炒作。而实控人郭茂在股价走高期间选择折价转让股份,也分外引人关注。
追溯炒作源头,是一则旧闻发酵。去年公司曾公开披露其“高硅氧纤维已与国际知名航天公司开展商业合作,长期供应系列产品”,近期更有消息将合作方直接指向SpaceX。
不过,在再升科技昨日的风险提示中,对该传闻作出澄清。经公司自查核实,高效节能材料中用于航空航天领域的产品2024年度收入占公司营收比例不到0.5%。此外,公司自2020年起向国际某知名航天公司直接供应“高硅氧纤维产品”,2024年该项产品业务收入占公司总营收比例极低,且目前“高硅氧纤维产品”暂无在手订单。
尽管已如此“降温”,再升科技今日开盘即涨停,成功斩获4连板。值得注意的是,股价快速攀升背后,公司市盈率(TTM)高达97倍,显著高于“玻璃玻纤”行业平均水平。而郭茂于12月8日与中融信签订的《股份转让协议》价格是5.53元/股,已较今日封板价折价27.81%。
资金层面来看,这轮暴涨中,游资接力痕迹明显,12月9日,再升科技放量涨停,成交量从前一日的1.75亿、换手率不足3%,分别飙升至7.08亿、10.88%,当日登上龙虎榜。
龙虎榜数据显示,游资买卖换手活跃。买入端,国联民生证券慈溪影清路作为近期活跃的短线游资席位,豪掷6818万元成为买入主力,信达证券重庆分公司、中国银河证券厦门嘉禾路(疑似赵老哥关联分仓)分别跟进买入1897万元、1531万元;卖出端,前期持仓游资获利出逃,东北证券杭州市心北路、联储证券宁波分公司、中信证券上海分公司(疑似孙煜等一线游资分仓)分别卖出1896万元、1825万元、1450万元。(文|公司观察,作者|张孙明烁,编辑|曹晟源)
作者:访客本文地址:https://www.shucuo.cn/post/5723.html发布于 2025-12-11 14:34:13
文章转载或复制请以超链接形式并注明出处数错网



还没有评论,来说两句吧...